信息公开
 学院首页  网站首页  信息公开指南  信息公开事项清单  信息公开年度工作报告  依申请公开  服务管理  联系我们 
招生章程及特殊类型招生办法;分批次、分科类招生计划
 学院首页 
 网站首页 
 信息公开指南 
 信息公开事项清单 
 信息公开年度工作报告 
 依申请公开 
 服务管理 
 联系我们 
 
 
当前位置: 网站首页>>信息公开事项清单>>招生考试信息>>招生章程及特殊类型招生办法;分批次、分科类招生计划>>正文
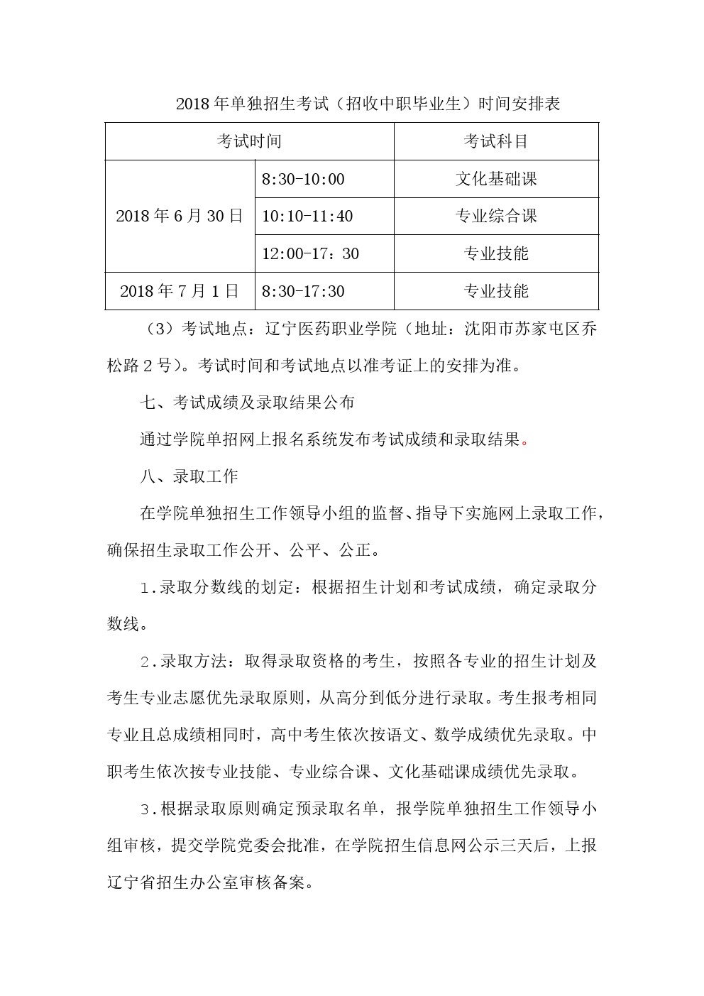
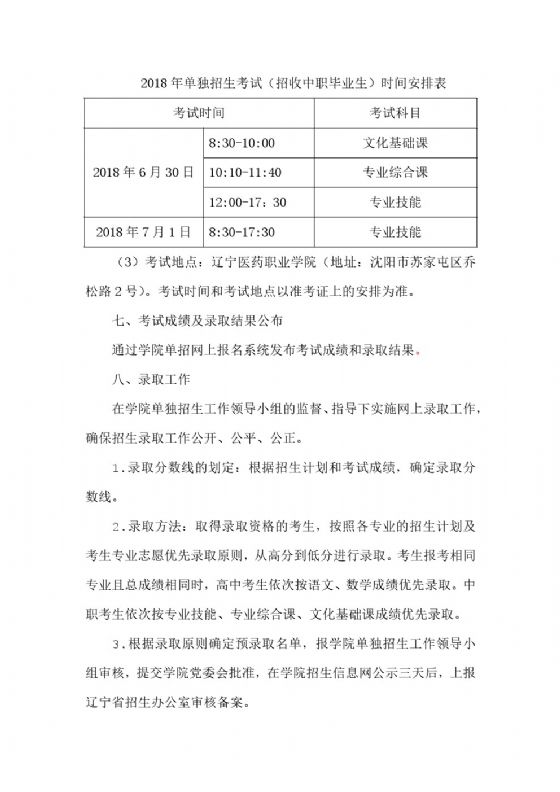
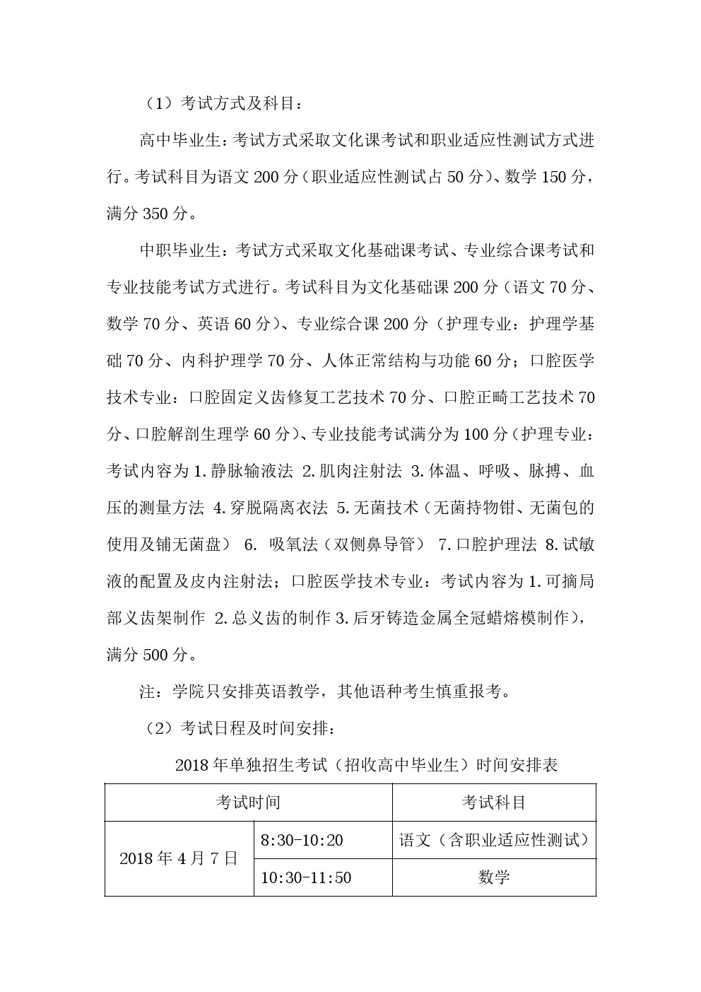
辽宁医药职业学院2018年单独招生考试工作实施方案
2019-10-28 10:47   本站




































关闭窗口
 
 

Copyright © 2015辽宁医药职业学院   All Rights Reserved.辽ICP备10202921号-4